Major Building Blocks
CAM Cell for Address Bits
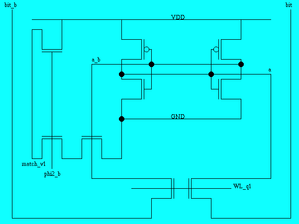
CAM Cell for Address Bits (Simplified Version of the Former)
Dual-ported RAM Cell for Data Bits
Floorplan
linma@cs.stanford.edu